各省、自治区、直辖市和计划单列市地方税务局:
为了加强不动产、建筑业营业税管理,现将《不动产、建筑业营业税项目管理及发票使用管理暂行办法》印发给你们,请认真贯彻执行,对贯彻执行中出现的问题及有关情况应及时上报总局。
本办法自2006年10月1日起执行。
不动产、建筑业营业税项目管理及发票使用管理暂行办法
为加强和规范不动产、建筑业营业税征收管理,贯彻“以票控税、网络比对、税源监控、综合管理”的治税方针,实现对不动产、建筑业营业税的精细化管理,制定本办法。
第一条 各地税务机关应对不动产和建筑业营业税实行项目管理制度。
不动产和建筑业营业税项目管理是指税务机关根据不动产和建筑业特点,采用信息化手段,按照现行营业税政策规定,以不动产和建筑业工程项目为管理对象,指定专门的管理人员,利用不动产和建筑业营业税项目管理软件,对纳税人通过计算机网络实时申报的信息进行税收管理的一种模式。
第二条 税务机关不动产和建筑业营业税项目管理的具体内容如下:
(一)受理不动产和建筑业工程项目的项目登记;
(二)对不动产和建筑业工程项目的登记信息、申报信息、入库信息进行采集、录入、汇总、分析、传递、比对;
(三)对税收政策进行宣传解释,及时反馈征管中存在的问题;
(四)掌握不动产销售和工程项目进度及工程项目结算情况;
(五)根据不动产销售和建筑业工程项目进度监控不动产和工程项目的纳税申报、税款缴纳情况,确保税款及时、足额入库;
(六)监督纳税人合法取得、使用、开具不动产销售和建筑业发票;
(七)不动产销售及建筑业工程项目竣工后及时清缴税款,并出具清算报告。
第三条 纳税人销售不动产或提供建筑业应税劳务的,应在不动产销售合同签订或建筑业工程合同签订并领取建筑施工许可证之日起30日内,持下列有关资料向不动产所在地或建筑业应税劳务发生地主管税务机关进行不动产、建筑工程项目登记:
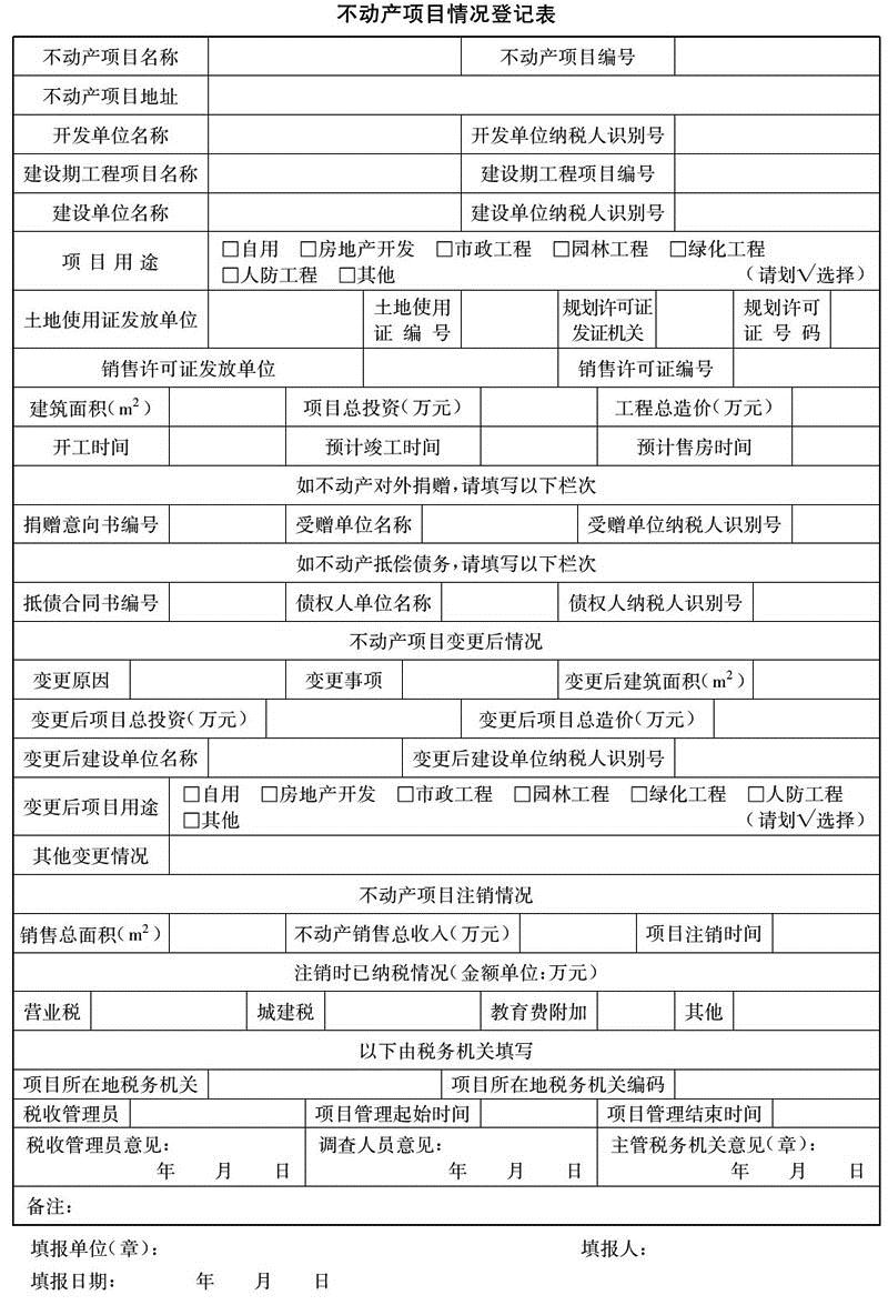
(一)《不动产项目情况登记表》(见附件1)或《建筑业工程项目情况登记表》(见附件2)的纸制和电子文档;
(二)营业执照副本和税务登记证件副本;
(三)不动产销售许可证、建筑业工程项目施工许可证;
(四)不动产销售合同、建筑业工程施工合同;
(五)纳税人的开户银行、账号;
(六)中标通知书等建筑业工程项目证书,对无项目证书的工程项目,纳税人应提供书面材料,材料内容包括工程施工地点、工程总造价、参建单位、联系人、联系电话等;
(七)税务机关要求提供的其他有关资料。
纳税人提供异地建筑业应税劳务的,应同时按照上述规定向机构所在地主管税务机关进行建筑业工程项目登记。
第四条 纳税人不动产、建筑业工程项目登记内容发生变化,应自登记内容发生变化之日起30日内,持《不动产项目情况登记表》、《建筑业工程项目情况登记表》的纸制和电子文档,向不动产所在地或建筑业应税劳务发生地主管税务机关进行项目登记。
纳税人不动产销售完毕和建筑业工程项目完工注销的,应自不动产销售完毕和建筑业工程项目完工之日起30日内,持下列资料向不动产所在地和建筑业应税劳务发生地主管税务机关进行项目登记:
(一)《不动产项目情况登记表》、《建筑业工程项目情况登记表》的纸制和电子文档;
(二)不动产、建筑业工程项目的税收缴款书;
(三)建筑业工程项目竣工结算报告或工程结算报告书;
(四)税务机关要求提供的其他有关资料。
纳税人异地提供建筑业应税劳务的,应同时按照上述规定向机构所在地主管税务机关进行相应的项目登记。
如纳税人由于办理临时税务登记发生税务登记号变更时,应同时向机构所在地主管税务机关提供《建筑业工程项目情况登记表》的纸制和电子文档。
第五条 纳税人应按月向主管税务机关进行纳税申报,按照《营业税纳税申报办法》填报《建筑业营业税纳税申报表》,按照主管税务机关的要求填报不动产销售的纳税申报表。各地税务机关应积极创造条件,实现不动产销售和建筑业营业税纳税申报的电子化。
纳税人异地提供建筑业应税劳务的,应按照上述规定向机构所在地主管税务机关报送《建筑业营业税纳税申报表》和《异地提供建筑业劳务税款缴纳情况申报表》。
第六条 扣缴义务人履行代扣代缴义务时,应建立代扣代缴税款台账,如实记载被扣缴纳税人的名称、工程项目的名称、地点及编号、代扣代收税款凭证号、代扣代缴税款的时间和税额,同时接受税务机关的检查。代扣代缴业务结束后,扣缴义务人应将余下的代扣代收税款凭证交还主管税务机关,并结清应代扣代缴的税款。
第七条 各地税务机关应积极与规划、建设部门建立畅通的信息沟通渠道,及时了解已批准立项的建筑工程项目的基本情况。
第八条 主管税务机关应根据项目管理人员岗位职责,制定相应的岗位考核责任制。
第九条 不动产和建筑业纳税人区别不同情况分为自开票纳税人和代开票纳税人。
(一)同时符合下列条件的纳税人为自开票纳税人,可以在不动产所在地和建筑业劳务发生地自行开具由当地主管税务机关售给的发票:
1.依法办理税务登记证;
2.执行不动产、建筑业营业税项目管理办法;
3.按照规定进行不动产和建筑业工程项目登记;
4.使用满足税务机关规定的信息采集、传输、比对要求的开票和申报软件。
(二)不同时符合上述条件的纳税人为代开票纳税人,由其不动产所在地和应税劳务发生地主管税务机关为其代开发票。代开票纳税人须提供以下资料到税务机关申请代开发票:
1.完税凭证;
2.营业执照和税务登记证复印件;
3.不动产销售、建筑劳务合同或其他有效证明;
4.外出经营税收管理证明(提供异地劳务时);
5.中标通知书等工程项目证书,对无项目证书的工程项目,纳税人应提供书面材料,材料内容包括工程施工地点、工程总造价、参建单位、联系人、联系电话等;
6.税务机关要求提供的其他材料。
第十条 税务机关应积极创造条件,逐步实现纳税人通过电子信息网络联通方式在主管税务机关的实时监控和授权下自行开票。
第十一条 销售不动产发票、建筑业发票的样式和内容由国家税务总局统一制定。销售不动产发票、建筑业发票的印制、领购、开具、取得、保管、缴销均由税务机关管理和监督。
税务机关对代开的销售不动产发票、建筑业发票应按建筑工程项目逐户建立收入台账,逐笔登记代开发票数量、发票号码、开具金额。
第十二条 不动产、建筑业营业税项目管理软件由国家税务总局统一研究开发、统一部署实施。
第十三条 加强信息化管理工作是实现“以票控税、网络比对、税源监控、综合管理”的重要手段,各地税务机关应积极创造条件,逐步实现不动产、建筑业营业税管理工作的信息化、网络化。
第十四条 信息的传输和比对。
(一)不动产、建筑业应税劳务发生地税务机关应按月使用不动产、建筑业营业税项目管理软件将《建筑业营业税纳税申报表》及当地的不动产销售营业税纳税申报表上传给上级税务机关。
上级税务机关按照管理权限,对信息进行清分,并将清分结果下传给下级税务机关或者上传给上级税务机关。
(二)机构所在地主管税务机关应对接收信息进行有效比对、分析,并将比对结果不相符的情况转相关部门处理。
第十五条 各省、自治区、直辖市地方税务局可根据本办法,结合本地区的实际情况,制定具体实施办法,并报国家税务总局备案。
第十六条 本办法由国家税务总局负责解释。
附:1.不动产项目情况登记表
2.建筑业工程项目情况登记表
附件1:
附件2:

